低温冷害限制水稻地理分布和产量。近年来,国内外科研工作者在水稻耐冷基因挖掘和机制解析方面取得了较大进展。microRNA是一类长约20~24 nt的非编码小RNA,在水稻冷胁迫应答中的报道相对较少。
近日,u8国际网站在The Crop Journal在线发表了题为“PHD17 acts as a target of miR1320 to negatively control cold tolerance via JA-activated signaling in rice”的研究论文。与物种间保守的miRNA家族相比,水稻特有的miRNA参与耐冷性调控的研究较少。研究者前期报道了一个水稻物种特异的miR1320靶向一个ERF/AP2转录因子ERF096调控冷胁迫应答过程。本研究发现PHD17基因作为miR1320的靶基因,通过茉莉酸(JA)激活的信号途径负调控水稻耐冷性。

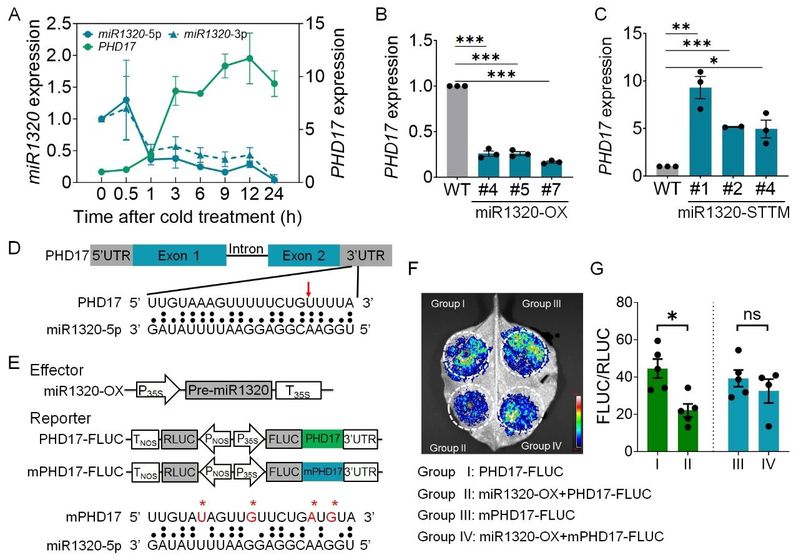
作者利用表达模式分析、5'RACE和双荧光素酶分析,证实了miR1320靶向并剪切PHD17 mRNA(图1)。通过亚细胞定位分析和酵母转录激活试验,发现PHD17是一个核定位的转录激活因子(图2)。PHD17过表达降低水稻苗期耐冷性,而PHD17敲除株系则展示出比野生型更高的耐冷性(图3)。通过对PHD17转基因株系进行RNA-seq结合生理指标测定,发现PHD17调节冷胁迫下水稻体内ROS平衡和类黄酮积累(图4)。K-均值聚类分析发现差异表达基因显著富集在JA生物合成途径,qRT-PCR和JA相关激素含量测定证实了PHD17影响JA生物合成和信号通路基因表达(图5)。外源施用MeJA或IBU(JA合成抑制剂)消除了冷胁迫下PHD17转基因水稻在表型、ROS清除及DREB1B基因表达的差异(图6)。

图1 PHD17-miR1320靶向关系验证

图2 PHD17是一个核定位的转录激活因子

图3 PHD17基因负调控水稻苗期耐冷性

图4 PHD17调节冷胁迫下水稻体内ROS平衡和类黄酮积累

图5 PHD17抑制水稻体内JA积累及信号通路

图6 外源施用MeJA或IBU消除了PHD17转基因株系耐冷性的差异

图7 miR1320调控水稻耐冷性和抗病性的工作模型
作者和基金项目
u8国际平台在读博士研究生王研和在站博士后沈阳为该文共同第一作者,孙晓丽和孙明哲教授为共同通信作者。该研究得到国家自然科学基金项目(31971826,U20A2025)、黑龙江省自然科学基金项目(JQ2021C002)和老员工创新创业计划培训项目(202210223055)的资助。该团队长期开展miRNA调控水稻耐冷性的调控机制及分子育种研究,先后报道了物种保守的miR319b、miR156k、miR535、miR408,以及水稻特有的miR1320和miR1868调控水稻冷胁迫的功能及机制,创制了一系列耐冷水稻新材料,为耐冷水稻新品种培育提供了基因资源和材料储备。
The Crop Journal (《作物学报(英文版)》)是中国科协主管,中国作物学会、中国农业科公司作物科学研究所和中国科技出版传媒股份有限公司共同主办的学术期刊,创刊于2013年10月。办刊宗旨为刊载作物科学相关领域最新成果,开展国际学术交流,促进我国作物科学研究水平及国际影响力的提升。主要刊登农作物遗传育种、耕作栽培、生理生化、生态、种质资源以及与农作物有关的生物技术、生物数学等领域以第一手资料撰写的研究论文、研究简报以及专题综述等。2023年The Crop Journal的SCI影响因子为6.0,在JCR农学和植物学两个学科位于Q1区,并位列中科院分区农林类期刊一区。2019–2023年获中国科技期刊卓越行动计划重点项目资助。
The Crop Journal 来源
